网站首页
部门概况
机构简介
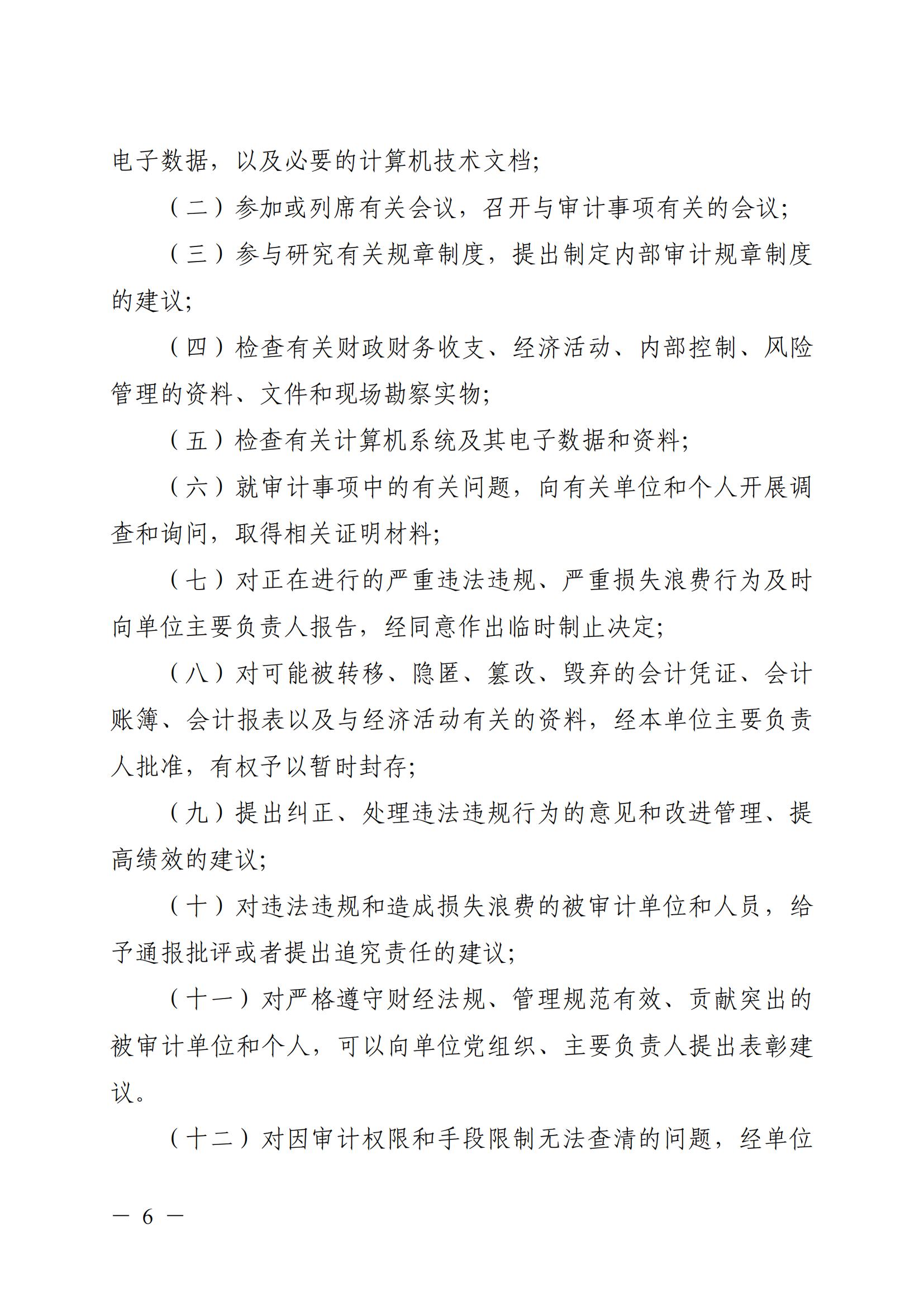
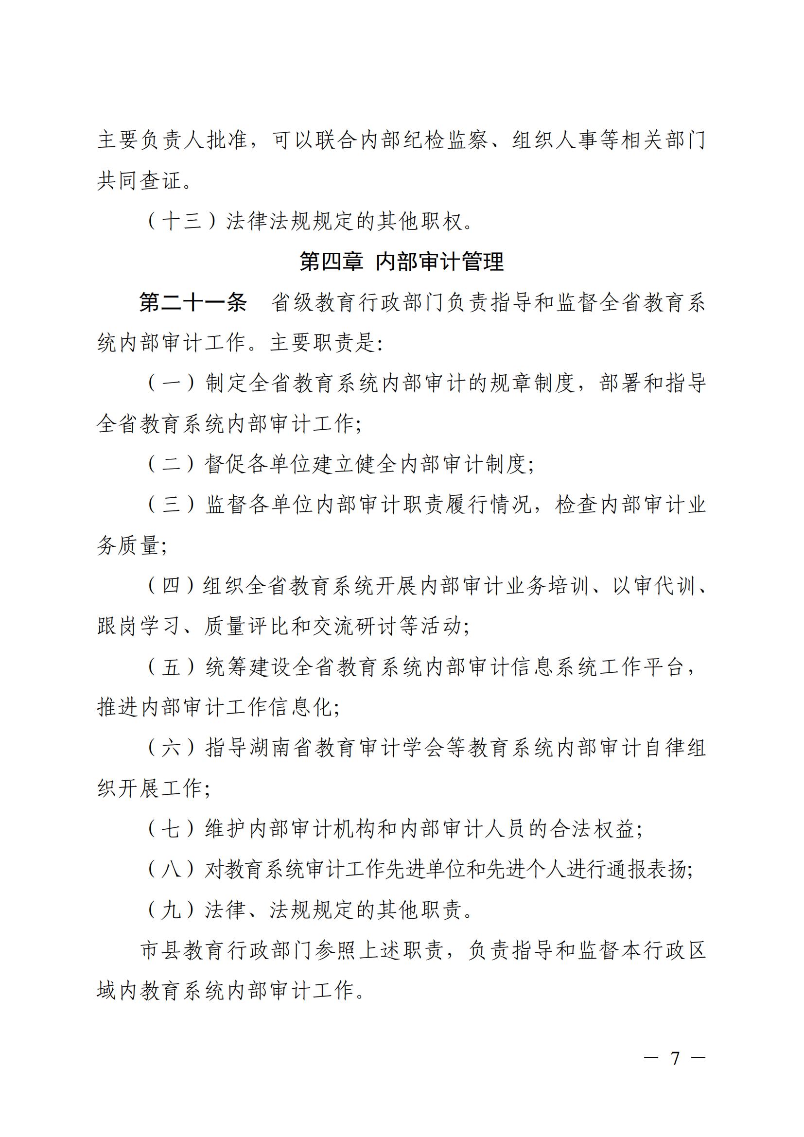
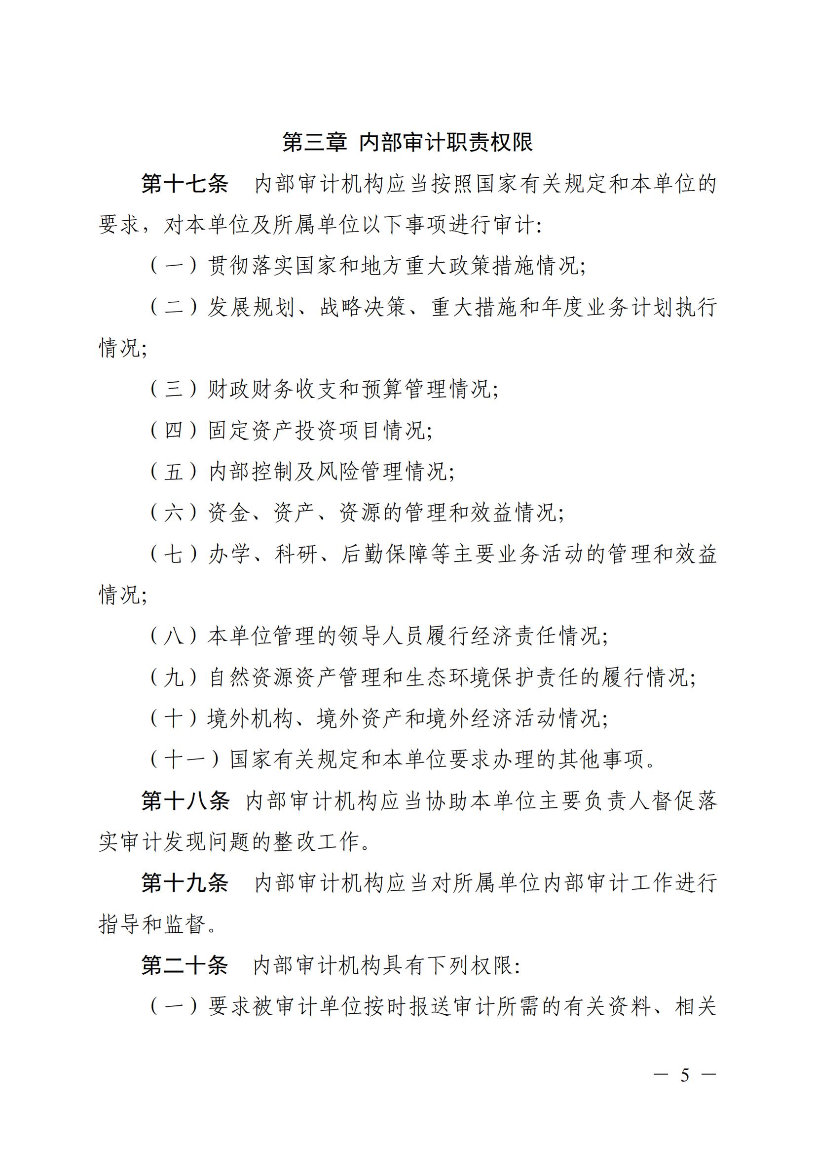
职责范围
机构设置
动态信息
部门动态
审计公告
相关资讯
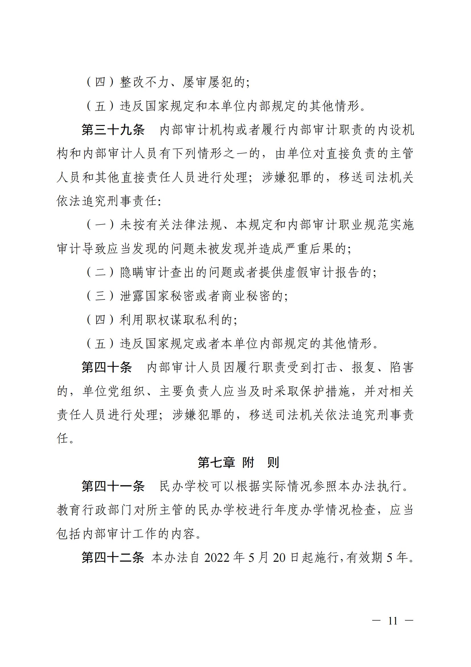
法规制度
法律法规
学校制度
流程规范
支部建设
学习园地
下载专区
联系我们
栏目分类
法律法规
学校制度
流程规范
最新文章
03-16
关于印发《2021年湖南省...
09-20
关于印发2020年湖南省教...
热门文章
09-20
关于印发2020年湖南省教...
03-16
关于印发《2021年湖南省...
首页
>
法规制度
>
法律法规
关于印发《湖南省教育系统内部审计工作实施办法》的通知
时间: 2022/05/24 作者: 点击:
次
点击下载文件:
上一篇:
湖南省“十四五”审计工作发展规划
下一篇:
湖南省内部审计办法